<配资炒股票>70 岁以上老人炒股开户咋整?多数券商为啥要求现场办?配资炒股票>
“我72岁了,想炒股咋开户?听说得跑营业部?”“孩子帮我在网上操作,咋提示要去现场?”“腿脚不方便,就不能在家开股票账户吗?”
身边不少退休老人想通过炒股丰富生活、打理养老金,却被“开户”这第一步难住了。关于70岁以上老人炒股是否必须现场开户,确实没有绝对答案,但里面的门道和细节不少。今天就结合券商规则和实际案例,把老人开户的关键问题讲透,让老年朋友和家属少跑腿、少踩坑。

核心问题:70岁以上,一定要现场开户吗?
答案是“多数需要,但不是全部”。监管层没有明确规定70岁以上老人必须现场开户,不过出于对老年投资者的保护,多数券商制定了更严格的开户规则,核心分两种情况:
1. 主流情况:现场开户,确认真实意愿
目前超过80%的券商,对70岁及以上投资者的开户要求是“必须临柜办理”,也就是要去券商营业部现场。这么做的核心目的有两个:
确认是本人自愿:避免老人被子女或他人诱导开户70 岁以上老人炒股开户咋整?多数券商为啥要求现场办?,确保炒股是老人自己的真实想法;
评估风险承受力:营业部工作人员会当面讲解炒股风险,比如“可能亏本金”“波动会影响心情”,并让老人填写风险测评问卷,确认老人清楚风险且能承受。
家住北京的张大爷就经历过:他网上提交开户申请后,券商客服立刻来电,告知需带身份证去就近营业部办理。到了营业部,工作人员花20分钟跟他讲清风险,确认他是自愿开户,才完成后续流程,整个过程很规范。
2. 特殊情况:满足条件,可线上开户
部分券商(尤其是互联网券商)支持70岁以上老人线上开户,但有严格的附加条件,不是随便就能开。最核心的要求是“证明自主操作能力”,常见条件包括:
高清视频验证:开户时需要进行视频通话,老人要清晰回答客服的问题,比如“开户是你自己想做的吗?”“知道炒股可能会亏钱吗?”炒股开户选择公司应注意什么条件,语言表达要流畅、逻辑要清晰;
风险测评达标:风险测评结果需为“稳健型及以上”,如果测评显示“保守型”,说明老人风险承受力太低炒股开户选择公司应注意什么条件,会被拒绝开户;
提供额外证明:少数券商要求提供近期体检报告,证明老人身体状况良好,能自主管理账户。

需要注意的是,线上开户的审核比现场更严,视频验证一旦不合格就会被驳回,建议老人开户前先联系券商客服,问清具体要求再操作。
现场开户:这些准备工作,让你少跑腿
如果老人确实需要现场开户,做好准备工作能避免跑冤枉路。尤其是腿脚不便的老人,提前安排好这些事很重要。
1. 必带证件:身份证是核心,别漏了
去营业部前,务必确认带齐两样东西:本人有效期内的身份证和一类银行储蓄卡。身份证要确保没过期,银行储蓄卡最好是工农中建交等大行的,兼容性更强,能快速完成银证绑定。
如果老人记忆力不好,建议让家属帮忙把证件整理好,放在专用的文件袋里,避免现场慌乱找不到。
2. 提前联系:问清地址和流程,省时省力
别直接跑去营业部,先做两件事:
通过券商官网或客服电话,确认就近营业部的具体地址、营业时间(多数是9:00-17:00,周末不营业);
问清是否需要提前预约,部分热门营业部人多,预约后能优先办理,减少老人等待时间。
3. 家属陪同:关键环节能搭把手
建议有家属陪同老人去现场开户,尤其是年龄较大或视力、听力不太好的老人。家属可以在这些环节帮忙:
协助填写开户资料,比如手机号码、联系地址等,避免老人写错;
帮老人记住交易密码和资金密码(两个密码最好分开设置,记在小本子上);
和工作人员确认后续操作流程,比如如何登录APP、如何银证转账等。
开户后:老年投资者的3个“安全提醒”

开户只是第一步,对老年投资者来说炒股开户选择公司应注意什么条件,后续的账户安全和风险控制更重要。这三个提醒,一定要记牢。
1. 密码别外泄,账户自己管
有些老人会把账户密码告诉子女或亲戚,这存在风险。一定要记住:股票账户密码和银行卡密码一样,只能自己知道。哪怕是家人帮忙操作,也要自己输入密码,避免账户资金被随意动用。
密码设置也有技巧,别用生日、身份证后六位等简单数字,建议用“数字+字母”组合,比如“生日月份+姓氏首字母+简单数字”,既好记又安全。
2. 银证转账:只在自己的卡之间转
股票账户的资金,只能在“本人身份证开户的股票账户”和“本人同名银行储蓄卡”之间转账,这是监管的硬性规定,目的是保障资金安全。
如果有人让老人把资金转到他人银行卡,哪怕是亲戚,也绝对不能同意,这很可能是诈骗。
3. 风险放首位,别贪快钱
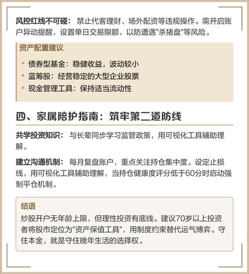
营业部工作人员会反复强调风险,但还是要提醒老年朋友:炒股不是“发财捷径”,一定要用“闲钱”炒股,把养老钱、看病钱投入股市的行为绝对要避免。
建议老人开户后,先从小金额、熟悉的股票入手,比如之前提到的“柴米油盐”类公司股票70 岁以上老人炒股开户咋整?多数券商为啥要求现场办?,别碰陌生的概念股、小盘股,更别加杠杆、炒期货,稳稳当当才是真。
最后总结:70岁以上开户,记住这4点
1. 多数需现场70 岁以上老人炒股开户咋整?多数券商为啥要求现场办?,少数可线上,开户前先问券商;
2. 证件带齐全,家属陪身边,少走冤枉路;
3. 密码自己管,资金别外转,安全放首位;
4. 闲钱来炒股,风险先看清,开心最重要。
对70岁以上的老人来说,炒股的核心是“丰富生活、稳健理财”,而不是追求高收益。把开户的细节搞清楚,把账户的安全守好,用平和的心态面对涨跌,才能在炒股的过程中收获快乐,而不是烦恼。如果还有不清楚的地方,直接打券商客服电话,正规券商都会耐心解答老年投资者的问题。









