<配资炒股票>标准股份因实控人筹划重大事项停牌,停牌多久成焦点?配资炒股票>

1. 证券代码:证券简称:标准股份公告编号:2025-043西安标准工业股份有限公司关于实际控制人筹划重大事项的停牌公告本公司董事会及全体董事保证本公告内容不存在任何虚假记载、误导性陈述或者重大遗漏,并对其内容的真实性、准确性和完整性承担法律责任。
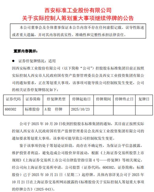
2. 重要内容提示:证券停复牌情况:适用因西安标准工业股份有限公司(以下简称“公司”)控股股东标准集团目前正按照实际控制人西安市人民政府国有资产监督管理委员会及西安工业投资集团有限公司的通知要求,正在筹划重大事项,该事项可能导致公司控制权发生变更,公司的相关证券停复牌情况如下:证券代码证券简称停复牌类型停牌起始日停牌期间停牌终止日复牌日标准股份A股停牌2025/10/21公司于2025年10月20日收到控股股东标准集团的通知重大事项核实停牌多久,其目前正按照实际控制人西安市人民政府国有资产监督管理委员会及西安工业投资集团有限公司的通知要求筹划重大事项,该事项可能导致公司控制权发生变更。

3. 鉴于该事项仍处于筹划论证阶段,尚存在不确定性,为保证公平信息披露,维护投资者利益,避免造成公司股价异常波动,根据《上海证券交易所股票上市规则》《上海证券交易所上市公司自律监管指引第4号——停复牌》等相关规定重大事项核实停牌多久,经公司向上海证券交易所申请重大事项核实停牌多久,公司股票(证券代码:标准股份因实控人筹划重大事项停牌,停牌多久成焦点?,证券简称:标准股份)于2025年10月21日(星期二)起停牌,预计停牌时间不超过2个交易日。
4. 停牌期间,公司将根据上述事项进展情况,严格按照有关法律法规的规定和要求履行信息披露义务。
5. 待上述事项确定后,公司将及时发布相关公告并申请股票复牌。
6. 公司提醒广大投资者,上海证券交易所网站和《中国证券报》、《上海证券报》是公司指定信息披露网站和报刊标准股份因实控人筹划重大事项停牌,停牌多久成焦点?,公司所有信息均以在上述指定媒体刊登的信息为准。

7. 上述筹划的重大事项尚存在不确定性,敬请广大投资者关注公司后续公告标准股份因实控人筹划重大事项停牌,停牌多久成焦点?,并注意投资风险。
8. 特此公告。
9. 西安标准工业股份有限公司董事会2025年10月21日 重要内容提示:。










